共产党员网首页
手机版
欢迎使用手机浏览
组工软件下载
用户中心
我的投稿
我的问答
我的自测
我的留言
思想理论
党章党规
党的历史
先进典型
示范培训
观摩交流
课件资源
专题课件
党务问答
先锋文汇
最新
热搜
二十大
党章
治国理政
1 1 1
网站首页
组织工作
人事任免
党建研究
党员教育
思想理论
党章党规
宪法法律
文件汇编
党的历史
先进典型
示范培训
观摩交流
课件资源
视听课件
专题课件
课件下载
《同学》
支部生活
党务知识
党务问答
先锋文汇
知识自测
最新发布
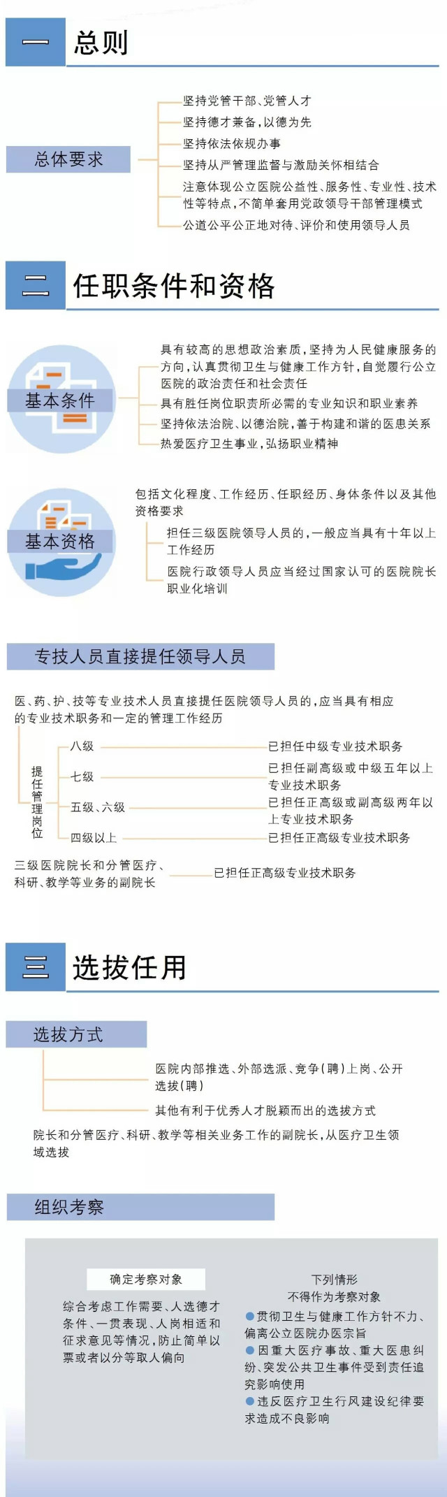
图解:公立医院领导人员管理暂行办法
共产党员网
分享
打印
纠错
微信扫一扫
×
收听本文
00:00/00:00
发布时间:2017年01月18日 11:32 来源:帅帅职场屋 编辑:田雨棣
分享
打印
关于我们
联系我们
网站地图
共产党员网 版权所有
京ICP备12024993号-1